| |
|
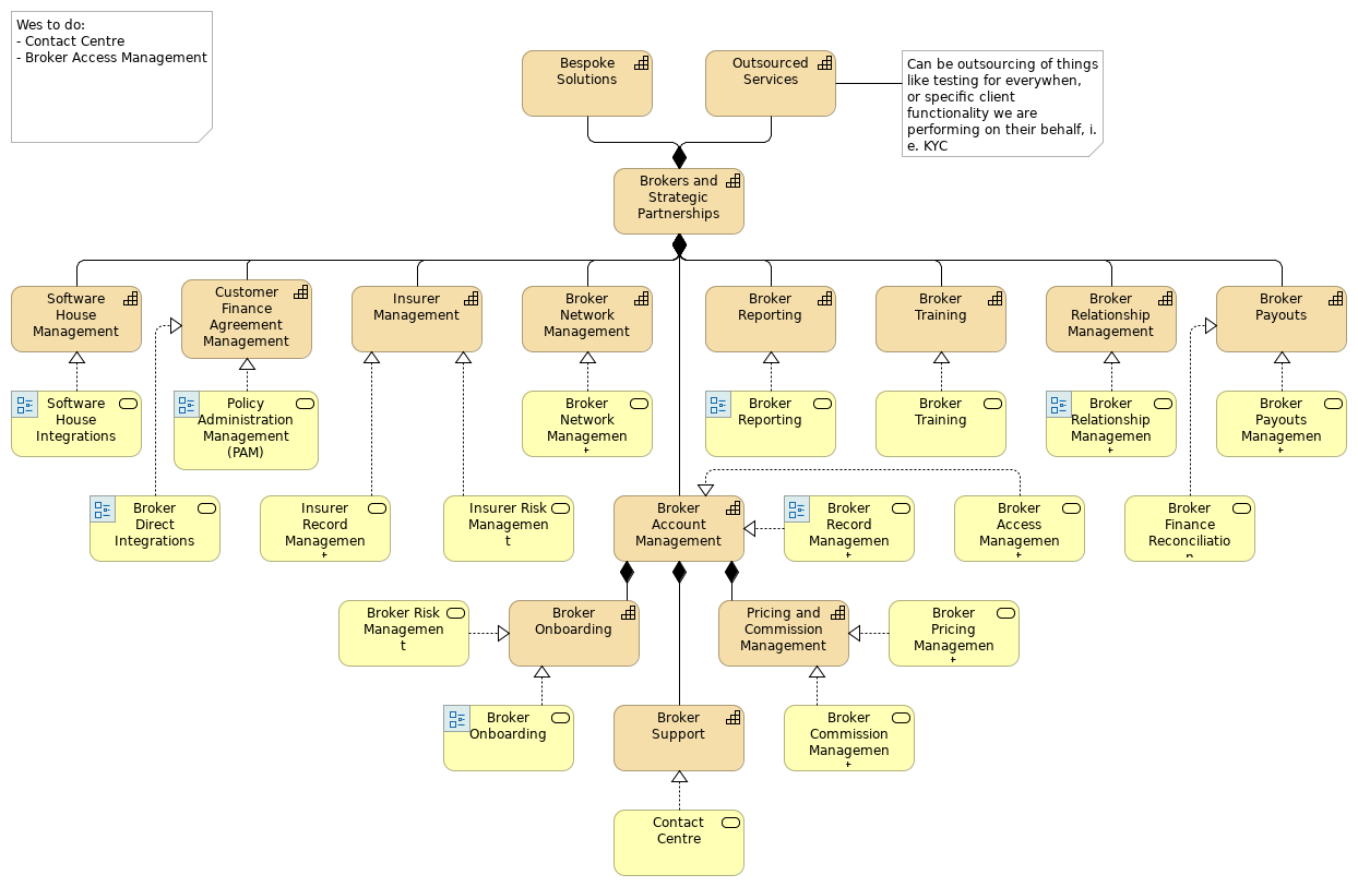
Broker Account Management |
Broker Onboarding |
| |
|
Broker Account Management |
Broker Support |
| |
|
Broker Account Management |
Pricing and Commission Management |
| |
|
Brokers and Strategic Partnerships |
Broker Account Management |
| |
|
Brokers and Strategic Partnerships |
Broker Network Management |
| |
|
Brokers and Strategic Partnerships |
Broker Payouts |
| |
|
Brokers and Strategic Partnerships |
Broker Relationship Management |
| |
|
Brokers and Strategic Partnerships |
Broker Reporting |
| |
|
Brokers and Strategic Partnerships |
Broker Training |
| |
|
Brokers and Strategic Partnerships |
Insurer Management |
| |
|
Brokers and Strategic Partnerships |
Software House Management |
| |
|
Brokers and Strategic Partnerships |
Customer Finance Agreement Management |
| |
|
Brokers and Strategic Partnerships |
Bespoke Solutions |
| |
|
Brokers and Strategic Partnerships |
Outsourced Services |
| |
|
Broker Training |
Broker Training |
| |
|
Broker Reporting |
Broker Reporting |
| |
|
Software House Integrations |
Software House Management |
| |
|
Broker Relationship Management |
Broker Relationship Management |
| |
|
Broker Payouts Management |
Broker Payouts |
| |
|
Policy Administration Management (PAM) |
Customer Finance Agreement Management |
| |
|
Insurer Risk Management |
Insurer Management |
| |
|
Insurer Record Management |
Insurer Management |
| |
|
Broker Onboarding |
Broker Onboarding |
| |
|
Broker Risk Management |
Broker Onboarding |
| |
|
Broker Commission Management |
Pricing and Commission Management |
| |
|
Broker Pricing Management |
Pricing and Commission Management |
| |
|
Broker Network Management |
Broker Network Management |
| |
|
Broker Record Management |
Broker Account Management |
| |
|
Broker Access Management |
Broker Account Management |
| |
|
Contact Centre |
Broker Support |
| |
|
Broker Direct Integrations |
Customer Finance Agreement Management |
| |
|
Broker Finance Reconciliation |
Broker Payouts |