| Performs |
|
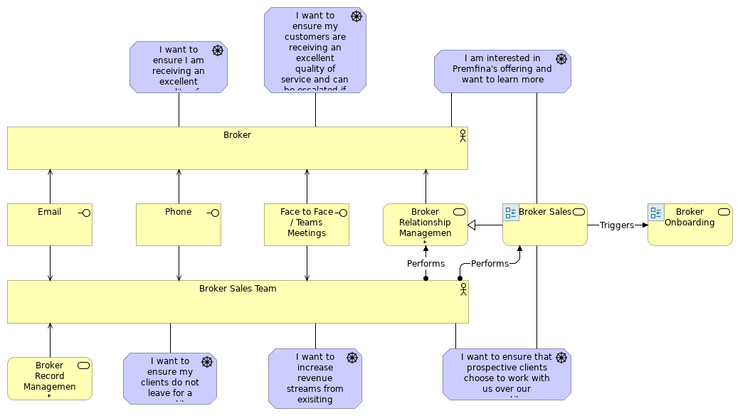
Broker Sales Team |
Broker Relationship Management |
| |
|
Broker Sales Team |
I want to ensure that prospective clients choose to work with us over our competitors |
| Performs |
|
Broker Sales Team |
Broker Sales |
| |
|
Email |
Broker Sales Team |
| |
|
Email |
Broker |
| |
|
Face to Face / Teams Meetings |
Broker Sales Team |
| |
|
Face to Face / Teams Meetings |
Broker |
| |
|
Phone |
Broker |
| |
|
Phone |
Broker Sales Team |
| |
|
I want to ensure I am receiving an excellent quality of service |
Broker |
| |
|
I want to ensure my customers are receiving an excellent quality of service and can be escalated if needed |
Broker |
| |
|
Broker Relationship Management |
Broker |
| |
|
I want to increase revenue streams from exisiting brokers |
Broker Sales Team |
| |
|
I want to ensure my clients do not leave for a competitor |
Broker Sales Team |
| |
|
Broker Sales |
Broker Relationship Management |
| Triggers |
|
Broker Sales |
Broker Onboarding |
| |
|
Broker Sales |
I want to ensure that prospective clients choose to work with us over our competitors |
| |
|
I am interested in Premfina's offering and want to learn more |
Broker |
| |
|
I am interested in Premfina's offering and want to learn more |
Broker Sales |
| |
|
Broker Record Management |
Broker Sales Team |