| |
|
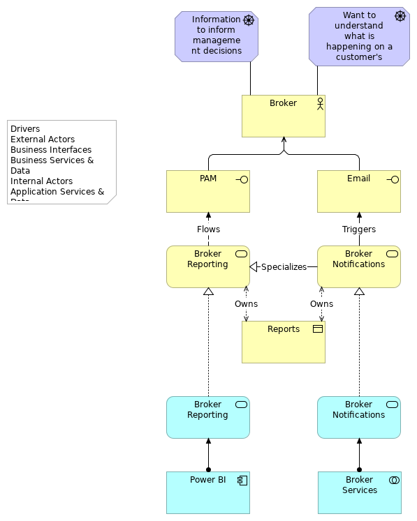
Information to inform management decisions |
Broker |
| |
|
Want to understand what is happening on a customer's accounts |
Broker |
| |
|
PAM |
Broker |
| |
|
Email |
Broker |
| Flows |
|
Broker Reporting |
PAM |
| Owns |
|
Broker Reporting |
Reports |
| Specializes |
|
Broker Notifications |
Broker Reporting |
| Triggers |
|
Broker Notifications |
Email |
| Owns |
|
Broker Notifications |
Reports |
| |
|
Broker Reporting |
Broker Reporting |
| |
|
Broker Notifications |
Broker Notifications |
| |
|
Power BI |
Broker Reporting |
| |
|
Broker Services |
Broker Notifications |