| |
|
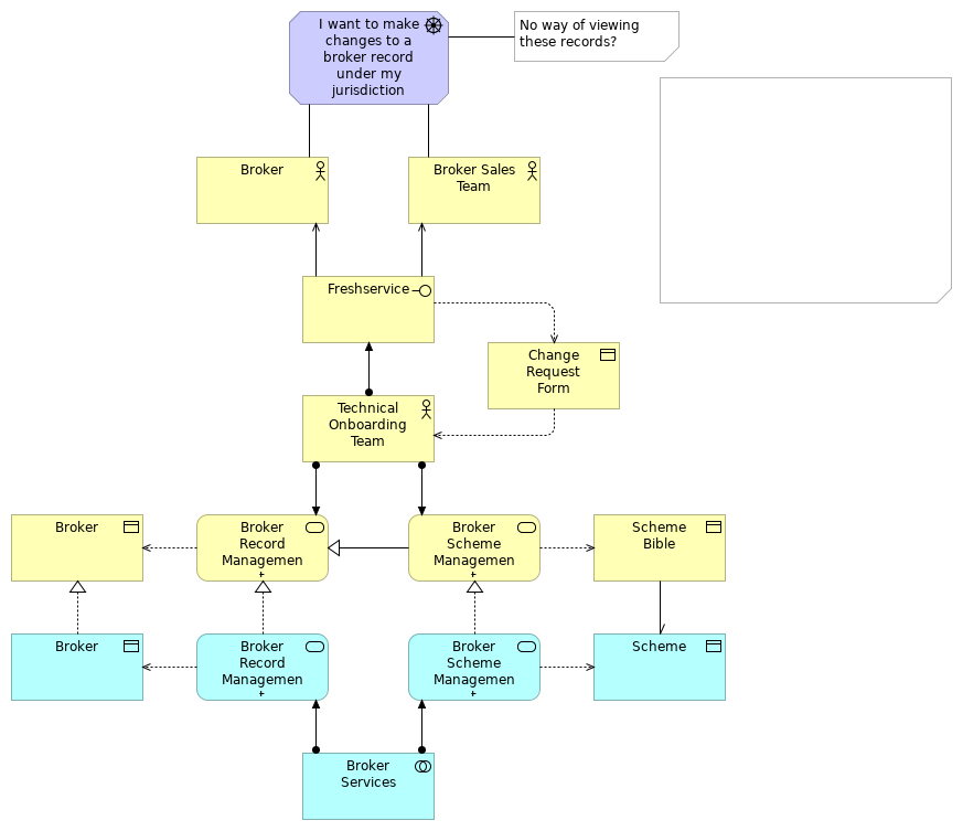
Broker Services |
Broker Record Management |
| |
|
Broker Services |
Broker Scheme Management |
| |
|
Broker Scheme Management |
Broker Scheme Management |
| |
|
Broker Scheme Management |
Scheme |
| |
|
Broker Record Management |
Broker Record Management |
| |
|
Broker Record Management |
Broker |
| |
|
Broker Record Management |
Broker |
| |
|
Broker Scheme Management |
Broker Record Management |
| |
|
Broker Scheme Management |
Scheme Bible |
| |
|
Broker Sales Team |
I want to make changes to a broker record under my jurisdiction |
| |
|
Scheme Bible |
Scheme |
| |
|
Broker |
Broker |
| |
|
Broker |
I want to make changes to a broker record under my jurisdiction |
| |
|
Technical Onboarding Team |
Broker Record Management |
| |
|
Technical Onboarding Team |
Broker Scheme Management |
| |
|
Technical Onboarding Team |
Freshservice |
| |
|
Technical Onboarding Team |
Change Request Form |
| |
|
Freshservice |
Broker Sales Team |
| |
|
Freshservice |
Broker |
| |
|
Freshservice |
Change Request Form |