| |
|
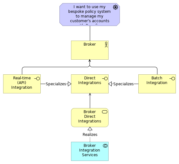
Broker |
I want to use my bespoke policy system to manage my customer's accounts with Premfina |
| |
|
Real-time (API) Integration |
Broker |
| Specializes |
|
Real-time (API) Integration |
Direct Integrations |
| |
|
Batch Integration |
Broker |
| Specializes |
|
Batch Integration |
Direct Integrations |
| |
|
Broker Direct Integrations |
Direct Integrations |
| Realizes |
|
Broker Integration Services |
Broker Direct Integrations |