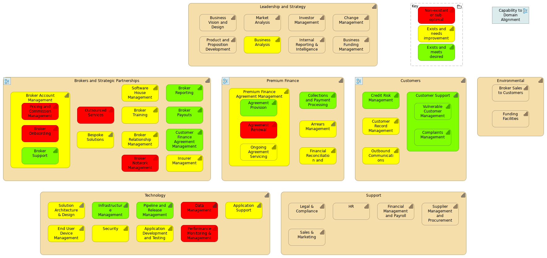
Capability Map ()
Capability Map
Brokers and Strategic Partnerships
Broker Account Management
Pricing and Commission Management
Broker Onboarding
Broker Support
Broker Reporting
Software House Management
Broker Payouts
Broker Training
Customer Finance Agreement Management
Broker Relationship Management
Broker Network Management
Insurer Management
Brokers & Strategic Alignment Capability Alignment
Bespoke Solutions
Outsourced Services
Customers
Credit Risk Management
Customer Support
Vulnerable Customer Management
Complaints Management
Customer Record Management
Outbound Communications
Customers Capability Alignment
Premium Finance
Premium Finance Agreement Management
Agreement Provision
Agreement Renewal
Ongoing Agreement Servicing
Collections and Payment Processing
Arrears Management
Premium Finance Capability Alignment
Financial Reconciliation and Reporting
Leadership and Strategy
Change Management
Investor Management
Business Vision and Design
Business Analysis
Internal Reporting & Intelligence
Product and Proposition Development
Market Analysis
Business Funding Management
Technology
Solution Architecture & Design
Infrastructure Management
End User Device Management
Security
Pipeline and Release Management
Application Development and Testing
Data Management
Performance Monitoring & Management
Application Support
Support
Legal & Compliance
HR
Supplier Management and Procurement
Financial Management and Payroll
Sales & Marketing
Key
Non-existant or sub-optimal
Exists and needs improvement
Exists and meets desired standard
Environmental
Broker Sales to Customers
Funding Facilities
Capability to Domain Alignment
Brokers and Strategic Partnerships Broker Account Management
Brokers and Strategic Partnerships Broker Reporting
Brokers and Strategic Partnerships Software House Management
Brokers and Strategic Partnerships Broker Payouts
Brokers and Strategic Partnerships Broker Training
Brokers and Strategic Partnerships Customer Finance Agreement Management
Brokers and Strategic Partnerships Broker Relationship Management
Brokers and Strategic Partnerships Broker Network Management
Brokers and Strategic Partnerships Insurer Management
Brokers and Strategic Partnerships Bespoke Solutions
Brokers and Strategic Partnerships Outsourced Services
Broker Account Management Pricing and Commission Management
Broker Account Management Broker Onboarding
Broker Account Management Broker Support
Customers Credit Risk Management
Customers Customer Support
Customers Customer Record Management
Customers Outbound Communications
Customer Support Vulnerable Customer Management
Customer Support Complaints Management
Premium Finance Premium Finance Agreement Management
Premium Finance Collections and Payment Processing
Premium Finance Arrears Management
Premium Finance Financial Reconciliation and Reporting
Premium Finance Agreement Management Agreement Provision
Premium Finance Agreement Management Agreement Renewal
Premium Finance Agreement Management Ongoing Agreement Servicing
Leadership and Strategy Change Management
Leadership and Strategy Investor Management
Leadership and Strategy Business Vision and Design
Leadership and Strategy Business Analysis
Leadership and Strategy Internal Reporting & Intelligence
Leadership and Strategy Product and Proposition Development
Leadership and Strategy Market Analysis
Leadership and Strategy Business Funding Management
Technology Solution Architecture & Design
Technology Infrastructure Management
Technology End User Device Management
Technology Security
Technology Pipeline and Release Management
Technology Application Development and Testing
Technology Data Management
Technology Performance Monitoring & Management
Technology Application Support
Support Legal & Compliance
Support HR
Support Supplier Management and Procurement
Support Financial Management and Payroll
Support Sales & Marketing
Key Non-existant or sub-optimal
Key Exists and needs improvement
Key Exists and meets desired standard
Environmental Broker Sales to Customers
Environmental Funding Facilities