| |
|
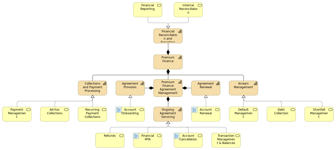
Premium Finance |
Collections and Payment Processing |
| |
|
Premium Finance |
Arrears Management |
| |
|
Premium Finance |
Premium Finance Agreement Management |
| |
|
Premium Finance |
Financial Reconciliation and Reporting |
| |
|
Premium Finance Agreement Management |
Agreement Provision |
| |
|
Premium Finance Agreement Management |
Agreement Renewal |
| |
|
Premium Finance Agreement Management |
Ongoing Agreement Servicing |
| |
|
Account Onboarding |
Agreement Provision |
| |
|
Financial MTA |
Ongoing Agreement Servicing |
| |
|
Account Renewal |
Agreement Renewal |
| |
|
Account Cancellation |
Ongoing Agreement Servicing |
| |
|
Refunds |
Ongoing Agreement Servicing |
| |
|
Transaction Management & Balances |
Ongoing Agreement Servicing |
| |
|
Default Management |
Arrears Management |
| |
|
Debt Collection |
Arrears Management |
| |
|
Recurring Payment Collections |
Collections and Payment Processing |
| |
|
Ad-hoc Collections |
Collections and Payment Processing |
| |
|
Payment Management |
Collections and Payment Processing |
| |
|
Shortfall Management |
Arrears Management |
| |
|
Financial Reporting |
Financial Reconciliation and Reporting |
| |
|
Internal Reconciliation |
Financial Reconciliation and Reporting |