| |
|
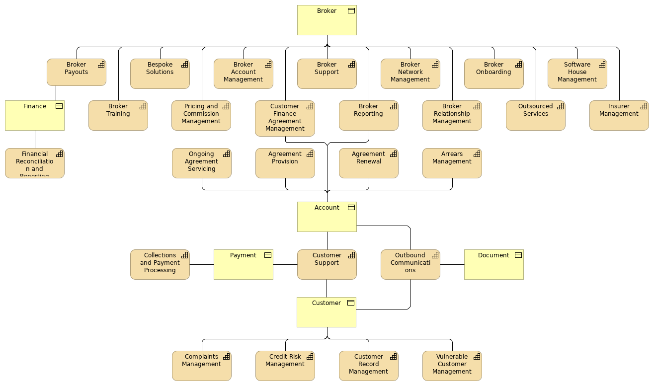
Account |
Customer Support |
| |
|
Account |
Broker Reporting |
| |
|
Broker |
Broker Payouts |
| |
|
Broker |
Broker Training |
| |
|
Broker |
Bespoke Solutions |
| |
|
Broker |
Broker Account Management |
| |
|
Broker |
Customer Finance Agreement Management |
| |
|
Broker |
Broker Support |
| |
|
Broker |
Broker Reporting |
| |
|
Broker |
Broker Network Management |
| |
|
Broker |
Broker Relationship Management |
| |
|
Broker |
Broker Onboarding |
| |
|
Broker |
Outsourced Services |
| |
|
Broker |
Software House Management |
| |
|
Broker |
Insurer Management |
| |
|
Broker |
Pricing and Commission Management |
| |
|
Customer |
Customer Support |
| |
|
Customer |
Complaints Management |
| |
|
Customer |
Credit Risk Management |
| |
|
Customer |
Customer Record Management |
| |
|
Customer |
Vulnerable Customer Management |
| |
|
Payment |
Collections and Payment Processing |
| |
|
Payment |
Customer Support |
| |
|
Finance |
Broker Payouts |
| |
|
Finance |
Financial Reconciliation and Reporting |
| |
|
Agreement Provision |
Account |
| |
|
Agreement Renewal |
Account |
| |
|
Arrears Management |
Account |
| |
|
Ongoing Agreement Servicing |
Account |
| |
|
Outbound Communications |
Document |
| |
|
Outbound Communications |
Customer |
| |
|
Outbound Communications |
Account |
| |
|
Customer Finance Agreement Management |
Account |