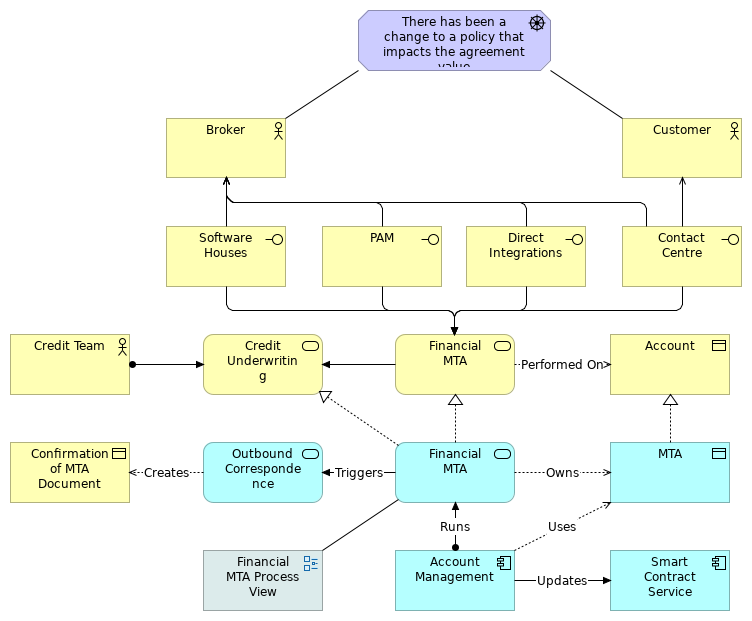
| |
|
Direct Integrations |
Broker |
| |
|
Direct Integrations |
Financial MTA |
| |
|
PAM |
Broker |
| |
|
PAM |
Financial MTA |
| |
|
Software Houses |
Broker |
| |
|
Software Houses |
Financial MTA |
| |
|
Contact Centre |
Customer |
| |
|
Contact Centre |
Broker |
| |
|
Contact Centre |
Financial MTA |
| Performed On |
|
Financial MTA |
Account |
| |
|
Financial MTA |
Credit Underwriting |
| |
|
There has been a change to a policy that impacts the agreement value |
Broker |
| |
|
There has been a change to a policy that impacts the agreement value |
Customer |
| |
|
Financial MTA |
Financial MTA |
| Owns |
|
Financial MTA |
MTA |
| Triggers |
|
Financial MTA |
Outbound Correspondence |
| |
|
Financial MTA |
Credit Underwriting |
| |
|
MTA |
Account |
| Updates |
|
Account Management |
Smart Contract Service |
| Runs |
|
Account Management |
Financial MTA |
| Uses |
|
Account Management |
MTA |
| Creates |
|
Outbound Correspondence |
Confirmation of MTA Document |
| |
|
Credit Team |
Credit Underwriting |