| |
|
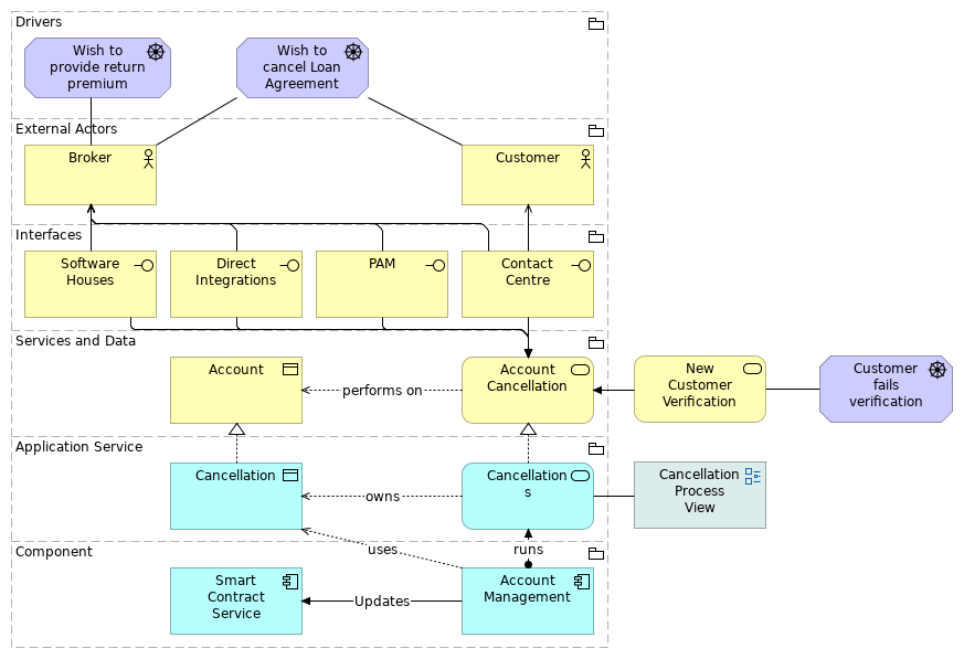
Drivers |
Wish to cancel Loan Agreement |
| |
|
Drivers |
Wish to provide return premium |
| |
|
Wish to cancel Loan Agreement |
Broker |
| |
|
External Actors |
Broker |
| |
|
External Actors |
Customer |
| |
|
Broker |
Wish to provide return premium |
| |
|
Customer |
Wish to cancel Loan Agreement |
| |
|
Interfaces |
Contact Centre |
| |
|
Interfaces |
PAM |
| |
|
Interfaces |
Software Houses |
| |
|
Interfaces |
Direct Integrations |
| |
|
Contact Centre |
Customer |
| |
|
Contact Centre |
Broker |
| |
|
Contact Centre |
Account Cancellation |
| |
|
PAM |
Broker |
| |
|
PAM |
Account Cancellation |
| |
|
Software Houses |
Broker |
| |
|
Software Houses |
Account Cancellation |
| |
|
Direct Integrations |
Broker |
| |
|
Direct Integrations |
Account Cancellation |
| |
|
Services and Data |
Account Cancellation |
| |
|
Services and Data |
Account |
| performs on |
|
Account Cancellation |
Account |
| |
|
Application Service |
Cancellations |
| |
|
Application Service |
Cancellation |
| |
|
Cancellations |
Account Cancellation |
| owns |
|
Cancellations |
Cancellation |
| |
|
Cancellation |
Account |
| |
|
Component |
Account Management |
| |
|
Component |
Smart Contract Service |
| uses |
|
Account Management |
Cancellation |
| runs |
|
Account Management |
Cancellations |
| Updates |
|
Account Management |
Smart Contract Service |
| |
|
New Customer Verification |
Account Cancellation |
| |
|
Customer fails verification |
New Customer Verification |