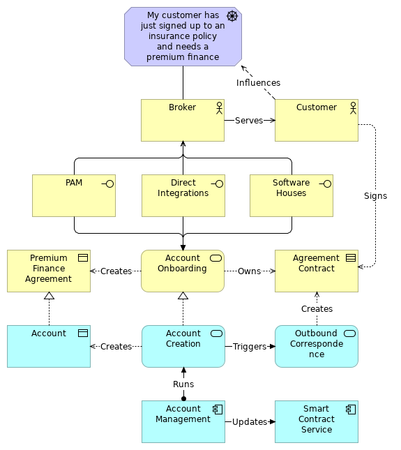
| Serves |
|
Broker |
Customer |
| |
|
Broker |
My customer has just signed up to an insurance policy and needs a premium finance agreement |
| Influences |
|
Customer |
My customer has just signed up to an insurance policy and needs a premium finance agreement |
| Signs |
|
Customer |
Agreement Contract |
| |
|
Direct Integrations |
Broker |
| |
|
Direct Integrations |
Account Onboarding |
| |
|
PAM |
Broker |
| |
|
PAM |
Account Onboarding |
| |
|
Software Houses |
Broker |
| |
|
Software Houses |
Account Onboarding |
| Creates |
|
Account Onboarding |
Account |
| Owns |
|
Account Onboarding |
Agreement Contract |
| |
|
Account |
Account |
| |
|
Account Creation |
Account Onboarding |
| Creates |
|
Account Creation |
Account |
| Triggers |
|
Account Creation |
Outbound Correspondence |
| Creates |
|
Outbound Correspondence |
Agreement Contract |
| Runs |
|
Account Management |
Account Creation |
| Updates |
|
Account Management |
Smart Contract Service |