| |
|
Customer |
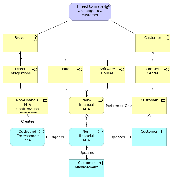
I need to make a change to a customer record |
| |
|
Broker |
I need to make a change to a customer record |
| |
|
Direct Integrations |
Broker |
| |
|
Direct Integrations |
Non-financial MTA |
| |
|
PAM |
Broker |
| |
|
PAM |
Non-financial MTA |
| |
|
Software Houses |
Broker |
| |
|
Software Houses |
Non-financial MTA |
| |
|
Contact Centre |
Customer |
| |
|
Contact Centre |
Broker |
| |
|
Contact Centre |
Non-financial MTA |
| Performed On |
|
Non-financial MTA |
Customer |
| Creates |
|
Outbound Correspondence |
Non-Financial MTA Confirmation Document |
| |
|
Non-financial MTA |
Non-financial MTA |
| Triggers |
|
Non-financial MTA |
Outbound Correspondence |
| Updates |
|
Non-financial MTA |
Customer |
| |
|
Customer |
Customer |
| Updates |
|
Customer Management |
Non-financial MTA |