| |
|
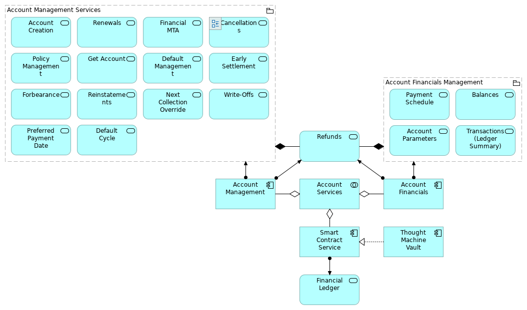
Account Management |
Account Management Services |
| |
|
Account Management |
Refunds |
| |
|
Account Services |
Account Management |
| |
|
Account Services |
Account Financials |
| |
|
Account Services |
Smart Contract Service |
| |
|
Account Financials |
Refunds |
| |
|
Account Financials |
Account Financials Management |
| |
|
Account Management Services |
Account Creation |
| |
|
Account Management Services |
Renewals |
| |
|
Account Management Services |
Financial MTA |
| |
|
Account Management Services |
Cancellations |
| |
|
Account Management Services |
Policy Management |
| |
|
Account Management Services |
Get Account |
| |
|
Account Management Services |
Default Management |
| |
|
Account Management Services |
Early Settlement |
| |
|
Account Management Services |
Forbearance |
| |
|
Account Management Services |
Reinstatements |
| |
|
Account Management Services |
Next Collection Override |
| |
|
Account Management Services |
Preferred Payment Date |
| |
|
Account Management Services |
Write-Offs |
| |
|
Account Management Services |
Default Cycle |
| |
|
Account Management Services |
Refunds |
| |
|
Account Financials Management |
Account Parameters |
| |
|
Account Financials Management |
Payment Schedule |
| |
|
Account Financials Management |
Transactions (Ledger Summary) |
| |
|
Account Financials Management |
Balances |
| |
|
Account Financials Management |
Refunds |
| |
|
Smart Contract Service |
Financial Ledger |
| |
|
Thought Machine Vault |
Smart Contract Service |