| |
|
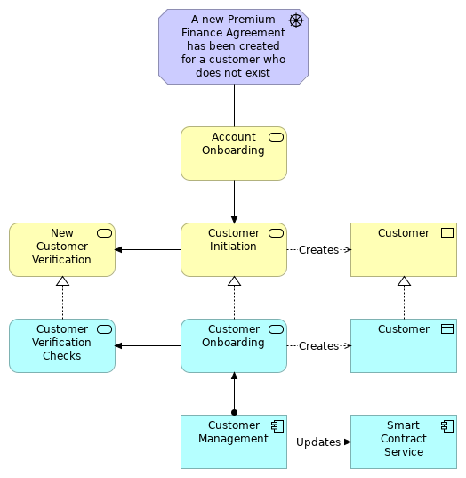
A new Premium Finance Agreement has been created for a customer who does not exist |
Account Onboarding |
| |
|
Account Onboarding |
Customer Initiation |
| Creates |
|
Customer Initiation |
Customer |
| |
|
Customer Initiation |
New Customer Verification |
| |
|
Customer |
Customer |
| |
|
Customer Onboarding |
Customer Initiation |
| Creates |
|
Customer Onboarding |
Customer |
| |
|
Customer Onboarding |
Customer Verification Checks |
| |
|
Customer Verification Checks |
New Customer Verification |
| |
|
Customer Management |
Customer Onboarding |
| Updates |
|
Customer Management |
Smart Contract Service |