| |
|
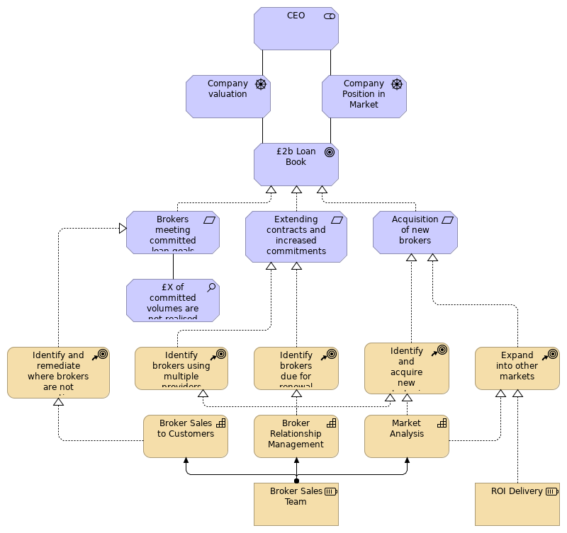
CEO |
Company valuation |
| |
|
CEO |
Company Position in Market |
| |
|
Identify and remediate where brokers are not meeting targets |
Brokers meeting committed loan goals |
| |
|
Broker Sales to Customers |
Identify and remediate where brokers are not meeting targets |
| |
|
Company valuation |
£2b Loan Book |
| |
|
Company Position in Market |
£2b Loan Book |
| |
|
Brokers meeting committed loan goals |
£X of committed volumes are not realised |
| |
|
Brokers meeting committed loan goals |
£2b Loan Book |
| |
|
Broker Sales Team |
Broker Sales to Customers |
| |
|
Broker Sales Team |
Market Analysis |
| |
|
Broker Sales Team |
Broker Relationship Management |
| |
|
Extending contracts and increased commitments |
£2b Loan Book |
| |
|
Acquisition of new brokers |
£2b Loan Book |
| |
|
Expand into other markets |
Acquisition of new brokers |
| |
|
Identify and acquire new strategic partnerships |
Acquisition of new brokers |
| |
|
ROI Delivery |
Expand into other markets |
| |
|
Market Analysis |
Identify and acquire new strategic partnerships |
| |
|
Market Analysis |
Expand into other markets |
| |
|
Identify brokers due for renewal |
Extending contracts and increased commitments |
| |
|
Identify brokers using multiple providers |
Extending contracts and increased commitments |
| |
|
Broker Relationship Management |
Identify brokers due for renewal |
| |
|
Broker Relationship Management |
Identify brokers using multiple providers |
| |
|
Broker Relationship Management |
Identify and acquire new strategic partnerships |