| |
|
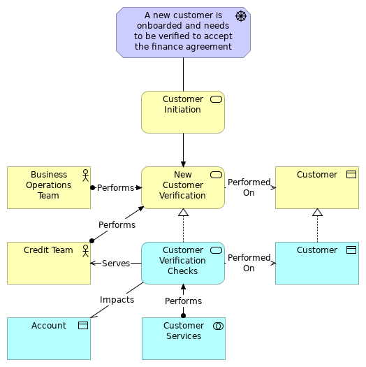
Customer Initiation |
New Customer Verification |
| Performed On |
|
New Customer Verification |
Customer |
| |
|
A new customer is onboarded and needs to be verified to accept the finance agreement |
Customer Initiation |
| |
|
Customer Verification Checks |
New Customer Verification |
| Performed On |
|
Customer Verification Checks |
Customer |
| Serves |
|
Customer Verification Checks |
Credit Team |
| Impacts |
|
Customer Verification Checks |
Account |
| |
|
Customer |
Customer |
| Performs |
|
Customer Services |
Customer Verification Checks |
| Performs |
|
Credit Team |
New Customer Verification |
| Performs |
|
Business Operations Team |
New Customer Verification |